Taletoons AI
Building a Personalized AI Powered Children’s Product

My Role: Founder & CEO/CPO.

Overview

Taletoons is a personalized children’s book platform where each child becomes the hero of their own story through their name and photo. The product combines storytelling, AI generated visuals, UX design, and a print-on-demand production flow to deliver a physical book tailored to each child. I founded Taletoons to explore how generative AI can be used responsibly to create meaningful, human-centered products not just content, but real experiences delivered to families..


The Problem

Parents are constantly looking for ways to encourage reading, emotional development, and positive habits in young children. Most children’s books are generic, and digital content often fails to hold attention or feel personal.

At the same time, creating truly personalized physical products at scale is traditionally complex, expensive, and manual.

The challenge was to design a system that:

  • Feels deeply personal to each child

  • Is simple and trustworthy for parents

  • Scales without heavy manual work

  • Uses AI in a way that feels safe, intentional, and human


Understanding The User

Taletoons is designed primarily for parents of children aged 2–7 who want meaningful, screen-free experiences that support emotional development and early learning. Through conversations with parents and educators, a few consistent pain points emerged:

  • Parents want to encourage reading, but struggle to keep young children engaged with generic stories

  • Many parents are overwhelmed by digital content and want something personal yet simple

  • Trust is critical — especially when a product involves a child’s photo and personal details

  • Parents value emotional connection and learning more than novelty or technology itself

The biggest challenge wasn’t interest in personalization it was making it feel safe, easy, and intentional.


The Solution

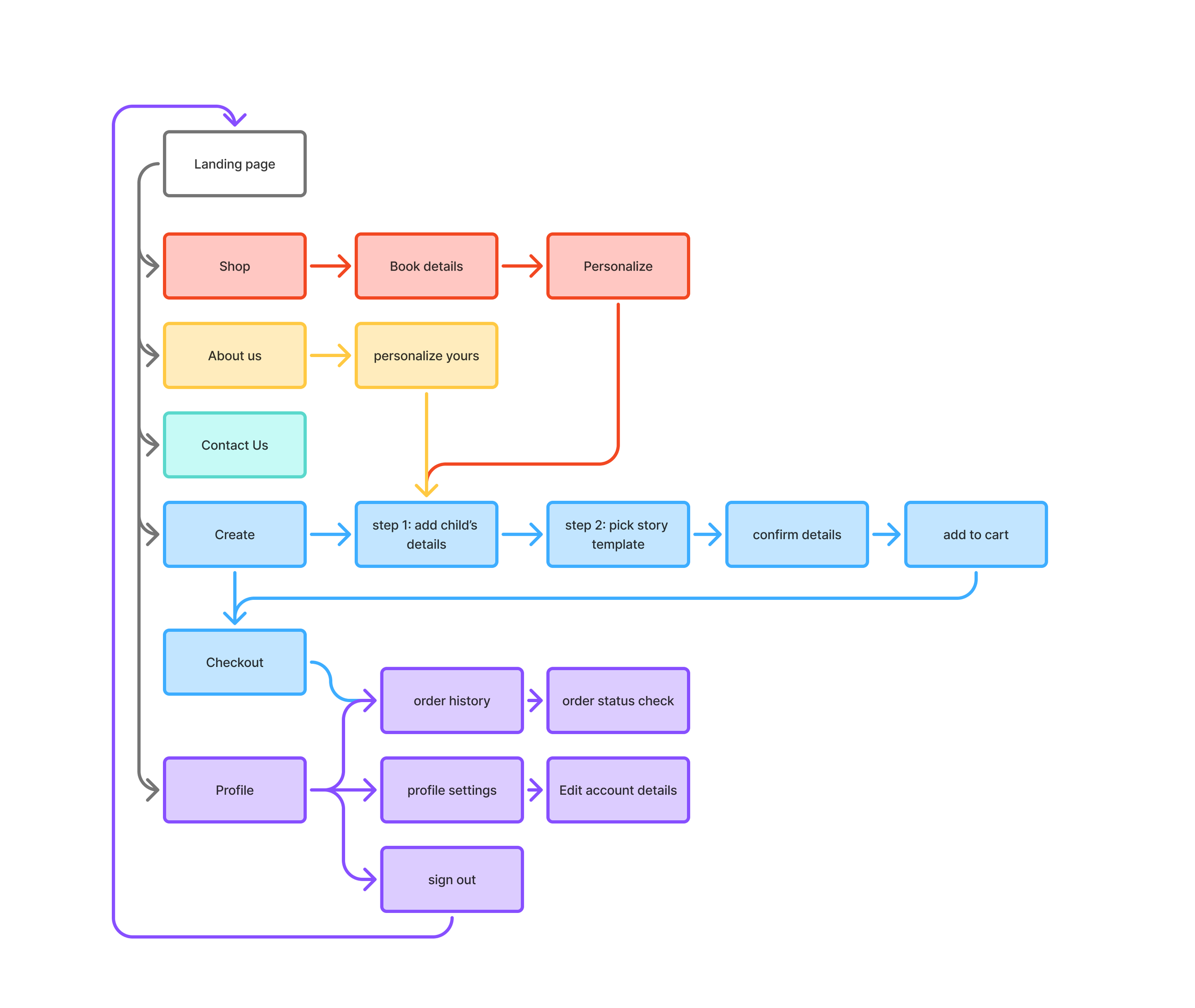
Taletoons was designed as a system-first product with a deliberately simple user experience. The goal was to hide complexity behind a calm, guided flow that parents could complete confidently in just a few steps.

From a user perspective, the experience follows a clear sequence:

  1. Story selection — Parents choose a story based on age or theme, avoiding unnecessary decisions.

  2. Personalization input — The system collects only essential details (child’s name and photo), reducing friction and cognitive load.

  3. Preview & confirmation — Parents can review the personalized outcome before ordering, reinforcing trust and transparency.

  4. Order & fulfillment — The product transitions seamlessly from digital input to physical production and delivery.

Behind this flow sits a structured system designed for scalability. Story content is built using predefined narrative templates, visual styles are controlled through fixed design rules, and AI-generated assets are processed into consistent, print-ready layouts. This approach allows each book to feel unique while maintaining quality, brand consistency, and production reliability.

A major design decision was to limit user choices intentionally. By constraining inputs and guiding users step by step, the system minimizes errors, ensures visual consistency, and creates a smooth, stress-free experience — especially important for a product aimed at parents of young children.

UX Research

To design Taletoons without assumptions or bias, I focused on early-stage UX research and product validation with real parents. The goal was to understand not only how parents would use the product, but whether the concept itself solved a meaningful problem. Research was conducted through direct conversations, early concept testing, and a small pilot launch. Insights from this phase informed the product flow, level of personalization, and the overall scope of the system.

Pilot/USER testing

Taletoons was piloted with 20 mothers of children aged 2–7, representing different parenting styles and levels of familiarity with technology.

During this phase, I explored:

  • How parents currently choose books for their children

  • What motivates them to buy physical vs. digital content

  • Their comfort level with personalization and sharing photos

  • How much choice feels exciting versus overwhelming

The pilot allowed me to observe real ordering behavior, identify friction points, and validate whether the emotional promise of the product translated into actual interest and engagement.


Key Takeaways

Several consistent insights emerged from the pilot and interviews:

  • Parents strongly valued personalization, but only when it felt simple and intentional

  • Too many options created hesitation and decision fatigue

  • Trust signals (clear previews, transparency, reassurance around data use) were critical

  • Emotional impact mattered more than technical novelty

  • Parents preferred a guided flow rather than open-ended customization

These insights directly influenced product decisions, including limiting inputs, simplifying the user journey, and prioritizing clarity over flexibility.

User Story: As a parent of a young child, I want an easy and safe way to create a personalized story where my child sees themselves as the hero, so I can encourage reading, emotional connection, and positive habits without overwhelming choices or screen time.

Problem Statement: Maya is a mother of a 4-year-old who wants meaningful, screen-free experiences that support her child’s emotional and cognitive development. While she loves the idea of personalized content, she feels overwhelmed by generic books, digital distractions, and products that require too many decisions or feel unsafe when asking for personal information. She needs a simple, trustworthy product that makes personalization feel magical — not complicated — and delivers a real, high-quality book her child will love.

Journey Map

Parent Journey Map From Discovery to Delivery

Ideation Process

Following user research and early validation, the ideation phase focused on translating insights into a clear product direction rather than exploring endless features. Instead of asking what can be built, the core question became:

What is the simplest possible experience that still feels meaningful and personal for parents and children?

Based on research findings, ideation centered around:

  • Reducing cognitive load during personalization

  • Defining clear constraints to protect quality and consistency

  • Designing a guided flow instead of open customization

  • Identifying key moments where trust and reassurance were needed

Multiple concepts were explored at a high level, but the final direction prioritized a small set of intentional features that could scale reliably while maintaining emotional impact.

Core Flows

Flow 1 – Story Selection: Parent selects a story based on age, theme, or challenge.

Flow 2 – Personalization (Main Flow): Parent enters child’s name and uploads a photo → system generates a personalized story in our backend system.

Flow 3 – Review & Checkout: Parent reviews the details of the order and places an order.

Flow 4 – Post-Purchase Experience: Order confirmation, updates, and delivery experience.

Usability Test

To validate the usability of the initial Taletoons flow, we conducted early usability testing with a pilot group of 20 parents. The goal was to ensure the personalization process was intuitive, fast, and emotionally engaging without requiring explanations or technical knowledge. We measured task completion, confusion points, and emotional reactions during key moments of the flow.

Findings and Insights:

Conclusions & Overall Takeaways

Building Taletoons was both a design and product challenge. Designing for parents and children required balancing emotional storytelling with usability, trust, and operational constraints. This project strengthened my ability to design end-to-end systems from concept and research to execution, iteration, and real-world usage while constantly aligning user needs with business and technical realities.

Here are some of the challenges I faced while building Taletoons AI:

What’s next?

Future iterations of Taletoons focus on expanding the story library, improving automation, and refining personalization quality while maintaining simplicity. Additional usability testing and A/B experiments are planned to further optimize conversion and engagement.

Next
Next

Onco medical saas solution